2026年度技術士試験突破対策講座(更新版)
技術士に関する説明会及び技術士試験突破対策講座のご案内
技術士制度及び技術士試験に関する説明会のご案内
書籍紹介 「技術士ビジネスの実践ガイド」
東京技術士会 第14号
2026年度技術士試験突破対策講座
東京技術士会報 第13号
東京技術士会パンフレット
技術士合格体験記
企業価値向上のためのゼロエミセミナー
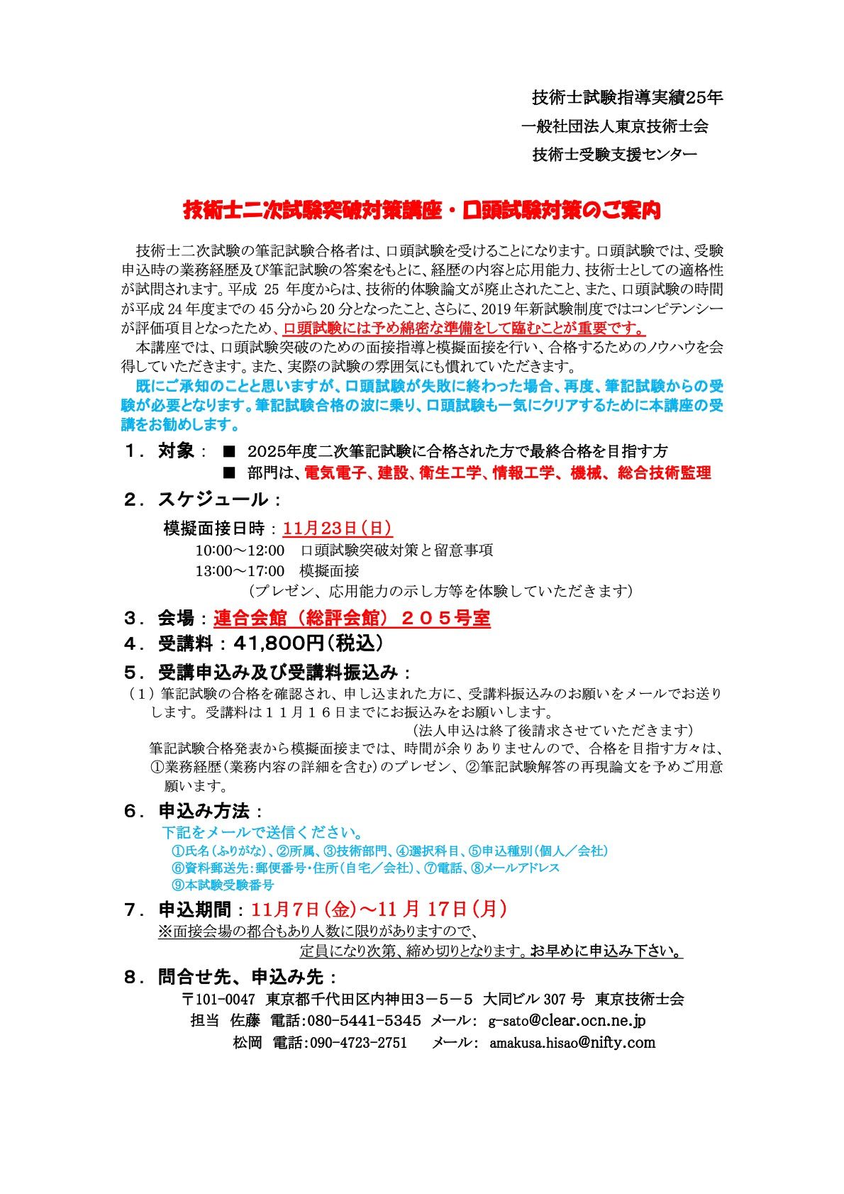
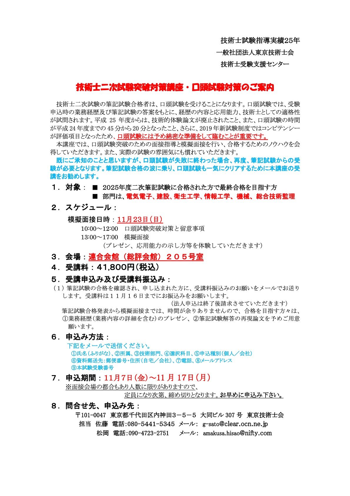
技術士二次試験突破対策講座・口頭試験対策のご案内
技術士一次試験突破対策講座(模擬試験)のご案内
技術士合格体験記 北本様
技術士合格体験記 富江様
技術士合格体験記 三好様
技術士合格体験記 宮久保様
技術士合格体験記 野沢様
2025年度技術士試験突破対策講座